足协罚单惹怒武汉三镇球迷 致信体育总局提出7大质疑
国内足球 时间:2023-07-18 19:43来源:编辑:燕归在北京时间7月18日下午,武汉多家球迷协会联合发布了一篇名为:《湖北武汉各球迷协会致国家体育总局公开信》的文章,以此来表达对中国足协重罚韦世豪的不满。同时,文中表达了球迷对本赛季中超开赛以来,武汉三镇队在赛场上遇到不公判罚、双标判罚等现象提出了质疑。
武汉多家足球球迷会联合向体育总局发声明,组织者觉得球队被针对
文章中,一共有14支当地球迷协会的签名。九派新闻联系到了其中的蓝虎球迷协会会长朱力,他表示这封公开信是各大球迷会组织者在远征北京时,三镇队与国安队比赛结束后大家一起商量决定起草的。
朱力称,球迷会觉得今年开赛以来,武汉三镇不管从赛程安排到比赛时间,包括裁判执法安排等方面都被针对了。其中尤其以最近两场最为明显,“如果再不发声的话,对于球队备战余下的比赛十分不利。”
他还表示,目前各家球迷协会的会员球迷,包括广大球迷对足协的意见都很大。虽然大家都很气愤,但是协会方面都还是需要理智地去解决问题,用正确的方式去争取权益。
“现在会员群里说什么的都有,不乏一些过激的言论。我们作为协会的组织者再不发声,可能会出现一些意外情况”,他认为,协会选择发布这一声明也是给大家一个宣泄情绪的途径,而且是一个相对正确的途径,可以使球迷把情绪用在该用的地方,比如去转发声明或者在文章下面留言,而不是在群里说一些过激的言语,也让大家知道协会在办实事。
对下一场比赛中的看台秩序问题,朱力称,离下场比赛还有几天,赛前肯定会发布一些协会的规章制度,这几天也会在群里尽量安慰球迷情绪,避免过激行为的发生。
同时,他希望俱乐部能够安抚好球员的心态,正常备战接下来的比赛。
朱力补充道,目前协会最关心的就是足协针对这两场比赛的“双标”判罚会给出怎样的回复。协会愿意尽自己最大的能力,希望足协给出一个合理的解释,也期待足协在裁判方面做出一些改进。
“因为不单是三镇,今年还有很多球队遇到了争议判罚问题”。
武汉三镇遭遇重大双标处罚,足协丧失公信力
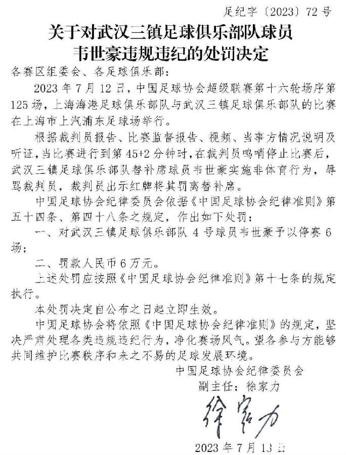
值得一提的是王哲在赛后报告中,也没有将费莱尼的辱骂行为写进去。费莱尼为此幸运躲过足协追罚,依然能代表泰山队踢中超。那么,武汉球迷就想问费莱尼辱骂裁判,足协为何熟视无睹。足协如今非要揪着韦世豪不放,直接给他禁赛6场,就是赤裸裸的双标。马宁和王哲对待球员辱骂,出现了不同的判罚,让武汉三镇球迷也觉得双标严重。
值得一提的是马宁还将韦世豪的红牌写进了赛后报告,所以足协就以此对他进行了追加处罚。那么,这是不是意味着同样是骂裁判,只要主裁不写进赛后报告,就可以不接受处罚,没打招呼就得处罚?武汉三镇球迷直言从上述事实来看,中国足球说到底还是人情世故。
正所谓是没有规矩不成方圆,中国足协就像个巨婴,什么事情都要让俱乐部买单。另外,武汉三镇自从在网上公开跟足协不公正吹罚硬怼,直接发文揭露中国足球的丑恶现象后,就被足协盯上了。对此,网友开始嘲讽中国足协,开罚单最专业,大搞一言堂,既然这么“专业”,为何成了足坛反腐的重灾区,这么多有头有脸的人被抓呢?对此,足球媒体人也是一边倒对足协的做法诟病,苗原和丰臻的点评就一针见血,中国足球不是靠着开罚单进步的,得重视裁判员素质的培养,重要的是建立体系,这样才能从根上解决。
而中国足协针对武汉三镇简直昭然若现,只要是武汉三镇的赛事,几乎都会被针对,也会在一定程度上让这一赛季的武汉三镇无法在公平公正的环境收获好的成绩,也让武汉三镇的球员非常的不满,带来一定的负面情绪影响。
-
国家体育总局 国家队 武汉三镇队

王霜争议事件后感人发声 只要国家队需要随时都在
中国女足在此前的女足世界杯中,惨败英格兰女足,从而无缘小组赛出线,中国女足也遭到了前所未有的批评,而作为女足头号球星王霜更是在赛后发表争议言论,引发了外界热议。如今,王霜首次对外回应,也坚持自己的看法,并
2023/08/28 20:50王霜 国家队 中国女足

女足炮轰国家队待遇不同 王霜表示没说错赵瑜洁删帖
北京时间8月28日,中国女足核心王霜接受采访,对于她在世界杯结束后说的一些争议言论,王霜的回应依旧很霸气,她认为自己没说错,当然也不会道歉。在2023年女足世界杯上,王霜打进2记点球,带领女足在小组赛取得1胜2负的
2023/08/28 20:40王霜 国家队 中国女足

王牌中锋艾克森变为笑话 21场造5球恐遭国家队弃用
作为国足的归化国脚之一,赛季之初加盟中超成都蓉城的艾克森,曾经让球迷非常期待,但是本赛季联赛已经进入到收尾阶段,但是艾克森的表现却不尽如人意。21场5球,前恒大王牌中锋从神话变为笑话,恐遭国足弃用,而且,一旦
2023/08/28 17:46国家队 中国男足 艾克森

意大利足协官方宣布主帅 斯帕莱蒂将出任国家队主帅一职
北京时间8月19日,据UEFA欧洲杯消息,意大利足协官方宣布:斯帕莱蒂将出任意大利国家队主帅一职!而这个消息有点突然,这是因为早在之前斯帕莱蒂就能不能担任意大利男足主帅一职,成为热搜新闻,而最大的问题是斯帕莱蒂自
2023/08/19 14:40国家队 斯帕莱蒂 意大利足协

曝国家队限制球员成鸡肋 张琳艳王霜遭遇海外留洋打击
万众瞩目的女足世界杯打得火热,可惜的是中国女足小组无缘出线,水庆霞带队拿到1胜2负的成绩,并且收官战1比6惨败英格兰女足,尽管如此,中国女足在经过短暂的休整,即将开启亚运会,但是,这段时间却因为海外留洋的球员
2023/08/15 20:35王霜 国家队 中国女足

巴黎允加薪无法留住王霜 留洋不能为国家队做贡献有啥用
自从王霜离开了巴黎圣日耳曼,回归到中国女足国家队里面,与之相关的报道,已经多得不能再多了。对职业生涯处于上升期的王霜来说,这样的决定很有魄力。巴黎圣日耳曼锻炼球员的机会,肯定比在国内要多。源于此,球迷们还
2023/08/15 20:23王霜 国家队 中国女足

意大利男足曼奇尼新动态 已经辞去国家队主帅一职
北京时间8月13日晚,意大利足协官方宣布,现年58岁的罗伯托·曼奇尼辞去了意大利国家队主教练的职务,这位主教练曾经给意大利国家队带来诸多好成绩和辉煌。同时意大利足协表示,将在未来几天内公布新任国家队主帅的人选,
2023/08/14 11:51曼奇尼 国家队 意大利男足

国足亚运队要小心印度队 地球德比对手有6名国家队首发
随着大运会结束,中国体坛接下来最让人关注的赛事就是9月份的杭州亚运会了,作为东道主,中国队会拿多少金牌成为焦点,各大项目会交出怎样的答卷更是重中之重,反观对于中国男足大家的态度就是有成绩出现即可,按照以往的
2023/08/11 14:04国家队 印度队 亚运队

前国家队主教练李铁被审 完全有机会与米卢一起载入史册
李铁这个名字,是近一年频率出现最多的一个人,他是前国家队主教练,各大媒体不断吹捧他,也是因为李铁,才让中国足坛有了一次非常大的的改变,而且是跟反腐扫黑有关,也让中国足坛来了一个大反转,而如今,李铁案有了新
2023/08/10 12:32李铁 国家队 中国男足

武磊为什么能够得到重用 他早已成为国家队的支柱
近日球迷们都在热议一个话题,那就是武磊为什么能够得到重用?其实对于武磊而言,他的个人实力已经非常的出色,虽然在“留洋”旅程之中,武磊并没有在西班牙人真正站稳脚跟,最终只能返回中超联赛效力,但是他在国家队阵容
2023/08/06 13:58武磊 中超 国足 国家队
















